2023年3月3日-4日,“HI来·对对碰”首届成都会展资源展洽会(以下简称“展洽会”)在成都世纪城国际展览中心6号馆举办。

2023年3月3日-4日,“HI来·对对碰”首届成都会展资源展洽会(以下简称“展洽会”)在成都世纪城国际展览中心6号馆举办。
“蓉易贷·会展贷”设立目的及运行情况

成都农商银行以成都市“蓉易贷”普惠信贷工程为依托,在“蓉易贷”项下设立“蓉易贷·会展贷”专项产品。“蓉易贷·会展贷”致力于为会展企业提供低门槛便利性的绿色融资通道,在践行市委市政府“建圈强链”战略布局的同时,能够真正给予会展企业实惠的信贷资源,努力解决多年来中小企业面临的融资难、融资贵和融资意愿不强的问题。
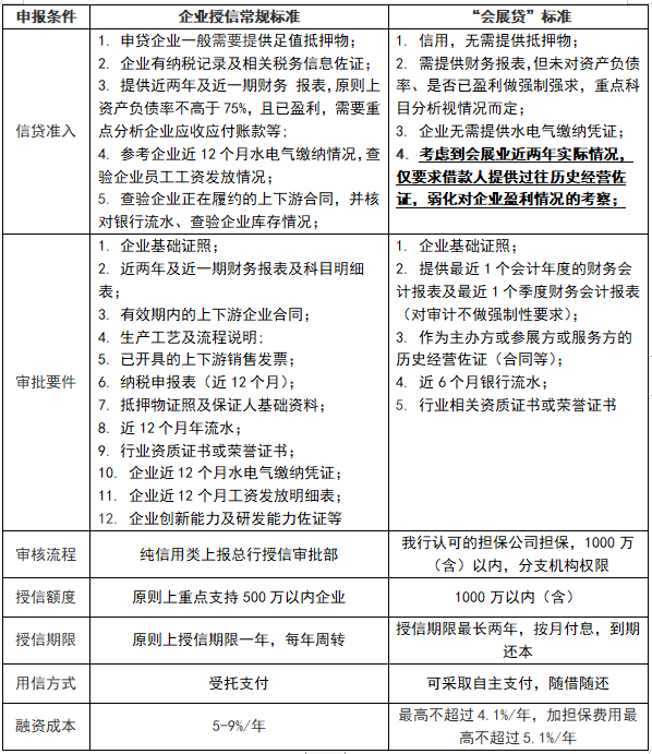
“蓉易贷·会展贷”准入要求及产品要素
一、入准基本要求
1. 纳入市博览局会展企业名录;
2. 具备独立法人资格,符合工信部300号文所指的中小微企业划型标准;
3. 企业有固定经营场所,注册地及纳税关系在成都市行政辖区;
4. 信用记录良好:无当前逾期记录,近两年内单笔逾期记录不能超过连续3次(含),累计6次。
二、产品要素
1. 授信对象:会展行业中小微企业;
2. 授信额度:单户最高授信1000万元;
3. 授信期限:最长2年;
4. 用信方式:随借随还,循环用信;
5. 担保方式:信用、保证人担保、应收账款质押、知识产权质押等权利质押;
6. 资金用途:主要根据订单实际用款及资金占用、回款周期确定用途及条件,包括但不限于支付上游供应商货款、人力成本、运营成本;
7. 贷款利率:不超过每月“蓉易贷”公布的加权平均利率;
8. 担保公司担保费:不高于1%/年;
“蓉易贷·会展贷”核心优势
